注册结构工程师报名条件
- 更新时间:2019-06-24
- 责编:john.liang
(一)一级注册结构工程师基础考试报考条件
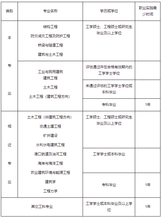
1. 具备下列条件的人员:

注:最迟毕业年限以住建部注册中心网站公布的为准
2.1971年(含1971年)以后毕业,不具备规定学历的人员,从事建筑工程设计工作累计15年以上,且具备下列条件之一:
(1)作为专业负责人或主要设计人,完成建筑工程分类标准三级以上项目4项(全过程设计),其中二级以上项目不少于1项。
(2)作为专业负责人或主要设计人,完成中型工业建筑工程以上项目4项(全过程设计),其中大型项目不少于1项。
(二)一级注册结构工程师专业考试报考条件:
⒈具备下列条件的人员:

注:表中“Ⅰ类人员”指基础考试已经通过,继续申报专业考试的人员,Ⅱ类人员指符合免基础考试条件只参加专业考试的人员。“Ⅰ类人员”的最迟毕业年限以住建部注册中心网站公布的为准。
(三)二级注册结构工程师考试报考条件:
⒈具备下列条件:

注:最迟毕业年限以住建部注册中心网站公布的为准。
——来源:中国人事考试网注册结构工程师考试介绍,历年报名条件基本不变!

